Recent posts have dealt in detail with variable speed drives and their application, but there is another method of motor control capable of providing electrical and mechanical benefits at a lower capital cost – the reduced voltage starter. The three most common types of reduced voltage starter are:
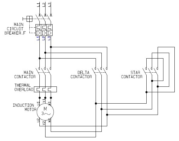
- Wye/delta: this starter consists of three contactors – main (for isolation); wye (lower voltage for start); and delta (higher voltage for run) – which provides for initial starting of the motor via a wye (“star”) connection, then a timed transition to a “delta” connection to produce motor full-rated speed. The wye connection provides for 58% of line voltage (V-line/1.73) across each winding, and since current varies as the square of the voltage and torque is proportional to current, current and torque are reduced to 33% during starting. A simple schematic is below:
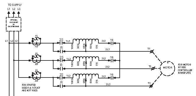
- Auto-transformer: in this method, an autotransformer supplies the motor via adjustable tap settings (typically 50%, 65%, and 80% of line voltage). This results in reduction in current at the motor terminals by the same amount. Line current is further reduced by the transformer tap ratio, ensuring that during starting the line current is always less than the current seen by the motor. The motor thus produces a level of torque consistent with a higher amperage than is actually drawn by the line, giving it a relatively high torque/amp rating. An example schematic is shown below:
- Solid-state reduced voltage (i.e. “soft” starter): the solid-state starter uses controlled firing of thyristors to gradually increase the voltage to the motor. By controlling voltage and thus current, only sufficient torque is provided to get the motor moving and then ramp it up to speed according to customizable starting profiles. “Soft-stopping” (i.e. controlled ramp-down) can also be provided and torque can be controlled directly, providing smooth starts/stops and eliminating voltage surges and torque sags sometimes seen with other reduced voltage starting methods.
At Joliet Technologies, many of our newly-designed applications are served by solid-state soft-starters. Besides providing for the reduction in inrush current and mechanical stresses common to other reduced voltage starting methods, the solid-state starters provide other tangible benefits:
- Very smooth, customizable starting and stopping profiles, allowing them to be programmed to match very specific process requirements and maximize reductions in current draw and mechanical stresses.
- Sophisticated motor protection functions integral to the starter, including current limiting, overload protection, phase loss sensing, injection braking, motor temperature monitoring, and others.
- By-pass capability to remove the electronics from the motor circuitry once full speed is reached, to reduce unit heating and energy losses.
- A small footprint relative to other common reduced voltage methods.
Soft-starters provide for increases in process efficiency and durability as well:
- Pumps: smooth ramp-up/ramp-down eliminates hydraulic hammer and reduces strain on pump impellers, shafts, and seals
- Conveyors: eliminating jerky starts and stops reduces line shut-downs and lost product; reduces wear on belts; and provides for controlled starting/stopping under any load conditions
- Fans: ramped starts reduce wear on belts and pulleys
- Compressors: soft starts reduce wear on driven components, and protect motor from damage in case of phase loss or reversal.
We supply reduced voltage starters for low and medium voltage (2.3kV to 13.8kV) applications from Motortronics, ABB, Solcon, Weg, Control Techniques and others. If you’d like additional information, please contact us at sale@olsenelectricnj.com. Also, if you have a specific application issue you’d like to discuss, feel free to share it with our readers in the Comments section. And remember to visit us on-line at www.olsenelectricnj.com and our blog at www.olsenelectricnj.com/blog. See you next week!

Regards,
Jay Baima
Joliet Technologies


Leave A Comment
You must be logged in to post a comment.