AuCom CSX & CSXi Soft Starters
- CSX & CSXi Soft Starters
- Easy to Operate
- EQUI-VEC: Balanced Vector Control
- Features and Specifications
- The Complete Range
- Installation
- Accessories/Optional Features

FEATURES
| CSX | CSXi | |
| STARTING FUNCTIONS | ||
| Timed Voltage Ramp | ||
| Current Limit | ||
| Current Ramp | ||
| STOPPING | ||
| Coast To Stop | ||
| Soft Stop | ||
| PROTECTION | ||
| Motor Overload | ||
| Phase Loss | ||
| Excess Start Time | ||
| Phase Sequence | ||
| Current Imbalance | ||
| Motor Thermistor | ||
| Power Circuit Fault | ||
| Supply Frequency | ||
| Instantaneous Overcurrent | ||
| Bypass Overload | ||
| Communications Failure | ||
| CSX | CSXi | |
| INTERFACE | ||
| Fixed Relay Output (Main Contactor Relay) | ||
| Programmable Relay (Trip or Run) | ||
| Run Relay Output | ||
| ACCESSORIES (OPTIONAL) | ||
| Remote Operator | ||
| Modbus Interface | ||
| Profibus Interface | ||
| DeviceNet Interface | ||
| PC Software | ||
| Pump Application Module | ||

SPECIFICATIONS
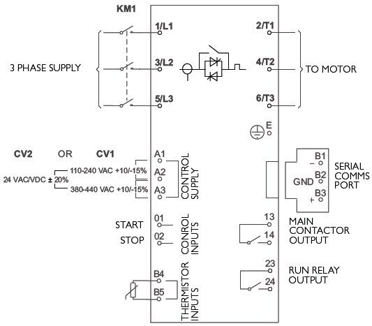
| SPECIFICATIONS | |
| General | |
| Current Range | 18 A ~ 200 A (nominal) |
| Motor connection | In-line |
| Bypass | Internal |
| Supply | |
| Mains Voltage (A1, A2, A3) | |
| CSX-xxxx-V4 | 3 x 200 VAC ~ 440 VAC (± 10%/ -15%) |
| CSX-xxxx-V6 | 3 x 200 VAC ~ 575 VAC (± 10%/ -15%) |
| Control Voltage (A1, A2, A3) | |
| C1 | 110 ~ 240 VAC (+ 10% / -15%) |
| or 380 ~ 440 VAC (+ 10% / -15%) | |
| C2 | 24 VAC AC/24 VDC (+ 20%) |
| Mains Frequency | 45 Hz to 66 Hz |
| Inputs | |
| Start (terminal 01) | Normally open, 300 VAC max |
| Stop (terminal 02) | Normally closed, 300 VAC max |
| Motor Thermistor (B4, B5) (CSXi only) | |
| Relay Outputs | |
| Main Contactor (13, 14) | Normally Open |
| 6A, 30 VDC resistive / 2A, 400 VAC, AC11 | |
| CSX Run Relay | Normally Open |
| CSXi Programmable Relay (23, 24) | Normally Open |
| 6A, 30 VDC resistive / 2A, 400 VAC, AC11 | |
| Environmental | |
| Protection | |
| CSX-007 ~ CSX-055 | IP20 |
| CSX-075 ~ CSX-110 | IP00 |
| Operating temperature | -10 °C , max 60 °C with derating |
| Humidity | 5% to 95% Relative Humidity |
| Conformal Coating | Standard |

© 2015 AuCom Electronics Ltd. As AuCom is continuously improving its products it reserves the right to modify or change the specification of its products at any time without notice. The text, diagrams, images and any other literary or artistic works appearing in this brochure are protected by copyright. Users may copy some of the material for their personal reference but may not copy or use material for any other purpose without the prior consent of AuCom Electronics Ltd. AuCom endeavors to ensure that the information contained in this brochure including images is correct but does not accept any liability for error, omission or differences with the finished product.

